在龙之谷的冒险旅程中,战斗力是衡量每位冒险家实力的核心标准。不管是挑战高难度巢穴还是参与竞技场对决,更高的战斗力总能让你占据先机。想要有效提升战力,需要从装备、技能、龙玉等多个维度着手,每一个环节的精心打造都能带来可观的属性增长,让你的角色在战场上更加游刃有余。
![龙之谷怎么升级战力[图1]](https://static.zoiwb33.com/uploads/20251116/6919709c8410c6.46222954.png)
装备强化与潜力开发装备是角色战力的基石,每一次强化和潜力开发都至关重要。通过挑战副本或完成任务获取材料,对装备进行强化可以稳步提升基础属性,而潜力强化每一次都能带来五到六点的战力增长,是稳定提升的可靠途径。巢穴副本中掉落的深渊装备和高级套装,往往能带来质的飞跃。记得根据职业特点选择合适的词条进行洗练,比如战士可以侧重防御和暴击属性,这样能让每一份投入都物超所值。
![龙之谷怎么升级战力[图2]](https://static.zoiwb33.com/uploads/20251116/6919709cd256d7.89840979.png)
龙玉的镶嵌与强化艺术龙玉系统是提升战斗力的高效手段,虽然消耗较大,但回报同样丰厚。通过游戏剧情副本、锻造功能或周常商城获取龙玉后,根据职业需求镶嵌对应类型——攻击型职业优选攻击龙玉,防御型职业则侧重防御属性。进一步的强化更能激发龙玉的潜力,让角色的基础属性得到大幅增强,在对抗强大敌人时显得尤为重要。
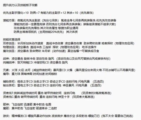
技能体系的精妙搭配技能不仅是战斗中的利器,更是战力构成的重要部分。合理分配技能点,提升核心技能等级,能够显著增强技能的伤害效果与战斗效率。战士的重斩技能实惠且实用,非常适合新手期培养;回避斩则兼具控制和减速效果,在团队协作中能发挥关键作用。当角色达到一定等级后,技能的进阶将解锁更强大的效果,配合职业特点进行技能组合,往往能产生一加一大于二的效果。
纹章系统的深度挖掘纹章系统在角色达到9级时解锁,是中期战力提升的关键。通过挑战试炼塔、参与Boss Rush等活动获取纹章后,不仅可以进行升级,还能将多个低级纹章融合成高级纹章,这通常能带来可观的基础属性加成。选择合适的技能符文也能进一步提升角色的战斗表现。
辅助系统的全面升级除了核心系统外,坐骑、宠物、时装和护符等辅助元素也不容忽视。高品质的坐骑和宠物能提供稳定的属性加成,而时装和护符除了赋予角色独特外观外,也往往附带实用的属性增益。
日常积累与资源规划持续完成日常任务和挑战副本是获取经验、金币及稀有道具的重要方式。合理规划疲劳值的使用,优先完成高收益任务,能够最大化升级和战力提升的效率。公会活动也是获取珍稀资源和装备的重要途径,积极参与能为角色成长提供持续助力。
平民玩家的精打细算对于资源有限的玩家,明确优先级至关重要。优先堆叠暴击率和致命伤害等核心属性,通过活动赠送的装备往往就能实现相当不错的战力基础。在装备选择上,暴击戒指和L套首饰的优先级通常高于普通套装,因为它们的强化加成更加显著。
职业特性的精准把握不同职业的战斗风格和战力提升侧重各不相同。多段伤害职业如火舞、毁灭侧重群体输出和稳定性,而单体爆发职业如剑圣、狂战士则应着重强化核心爆发技能的潜力。
装备淬炼的优先级策略在资源有限的情况下,集中淬炼主武器如L套硬核海龙武器,能够直接增加致命一击和双攻面板,避免将资源分散到收益较低的防具上,这样能让每一份投入都用在刀刃上。



